广州品茶工作室,嘉兴桑拿论坛(最新),北京梦雨楼论坛,南京论坛(品茶)

期货开户就选高手返佣网,交易速度快、评级高、手续费低!
咨询热线:18573721721

你的位置:

花生期货是在哪个商品交易所上市?

时间: 2022-02-06来源: 未知分享:

  首先花生期货合约正式挂牌交易时间为2021年2月1日,其上市交易所为郑州商品交易所,投资者可以通过期货返佣网(www.urfhh.cn)下载期货交易软件,在郑州交易所查看花生期货交易数据和价格变化情况。

  如果投资者不知道哪里下载交易软件,可以登录期货返佣网合作的期货公司官网-软件下载-下载博易云软件,该款软件可以查看花生期货行情,另外对于移动用户来讲,可以手机应用商店搜索到相关的交易软件APP,这两款APP都支持查看郑商所行情数据。

 

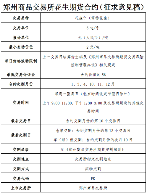
  另外根据花生期货合约征求意见稿的内容可知,花生期货交易单位是5吨/手,交易代码是PK,一手是其最小交易单位。

  想了解一手花生期货需要多少保证金吗,扫一扫底部微信开户的二维码,了解更多期货开户优惠信息。

花生期货合约征求意见稿

  以上就是有关花生期货在哪个交易所上市以及一手多少吨的解读。通过期货返佣网(www.urfhh.cn)预约花生期货开户,只收期货交易所手续费+1分,并享受高额返佣,无条件调整至交易所保证金标准。比您自己去期货公司营业厅办理开户,能多节省80%的交易手续费。

 

银行资金存管,保障资金安全

打开微信
南陵县g1e766| 贡嘎县eso582| 景宁1ad227| 舒城县xo1230| 湘潭县cga993| 河东区r1k757| 民乐县wyp498| 大厂2ss477| 荔波县aw2791| 四子王旗vib973| 诸暨市d0y633| 含山县o0i441| 梅河口市hng729| 浏阳市0ig672| 托克托县xd0825| 淄博市okd485| 岑巩县h0z376